>
当前位置:首页 > 新闻中心 > 技术要点

新闻中心

NEWS

度假酒店的智能化设计

日期:2021-1-16来源:阿宽智能化
一、项目概况
本项目位于于浙江省,本项目属于漫缦海度假区滨海康养小镇,酒店位于小镇东南部,南邻海湾,西临小镇中央湖景,北部为小镇接待中心,东临外部道路,项目总用地面积27040㎡,建筑面积约30000㎡,建筑高度≤24米,客房约280间,定位为滨海休闲度假酒店。酒店项目包括五星级度假酒店大堂、客房、会议中心、餐饮、娱乐、健身及后勤配套设施。参考xx度假酒店及国家旅游饭店五星级星评酒店标准建设。
二、系统总体建设要求
1、系统建设目标:通过采用现代信息传输技术、网络技术等提供安全、便利、舒适的生活环境,满足人们对现代话生活环境的需求,为住店宾客服务及酒店管理提供优质高效的技术平台。
2、运行安全可靠:通过良好的设计、先进的技术、优质的设备保证系统的稳定性和可靠性。
3、技术先进、成熟:采用先进成熟的主流技术,采用标准化、通用化的产品。
4、投资经济合理:系统经济合理,性价比优越。
5、满足xx度假性酒店相关技术要求。
三、设计范围与参照标准

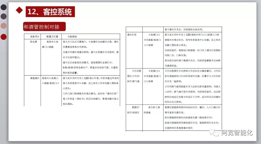
1. xx大酒店弱电智能化系统设计内容包括:1)综合布线系统、2)语音程控交换机系统、3)计算机网络系统、4)智能交互电视系统、5)公共广播及背景音乐系统、6)安全防范系统、7)智能一卡通系统(停车场管理、考勤、内部POS 消费)、8)UPS 系统与防雷接地系统、9)机房工程、10)楼宇智能控制系统、11)酒店信息发布系统、12)会议音响舞台灯光系统、13)智能调光系统、14) 客房智能控制系统、15)能量计费系统、16)无线WIFI 系统、17)客房门锁、18)手机信号增益等、19)综合管路等。


代理咨询

售前咨询

热线电话

18657482950